Organizačný poriadok mestskej polície v Senici
Mesto Senica podľa § 6 ods. 1 zákona č. 369/1990 Zb. o obecnom zriadení v znení neskorších predpisov a podľa § a podľa § 2 ods. 2 a § 4 zákona č. 564/1991 o obecnej polícii v znení neskorších právnych predpisov
vydáva toto
Všeobecne záväzné nariadenie mesta Senica č. 2/1991
o zriadení mestskej polície
I.
Mestské zastupiteľstvo v Senici sa na svojom zasadaní dňa 13.06.1991 uznieslo podľa § 19 ods. 1, zák. č. 369/1990 Zb. o obecnom zriadení na tomto všeobecne záväznom nariadení.
II.
Na zabezpečenie mestských vecí verejného poriadku ochrany životného prostredia, plnenia iných úloh mesta, ako aj úloh vyplývajúcich z nariadení mesta, uznesení jej mestského zastupiteľstva, pokynov a rozhodnutí primátora mesta sa zriaďuje mestská polícia ako poriadkový útvar mesta.
III.
Podrobnejšiu úpravu organizácie polície, úloh polície, jej postavenia, povinnosti náčelníka polície a jej príslušníkov, vzťahy polície k orgánom obce a jej spoluprácu s inými orgánmi upravuje Organizačný poriadok obecnej polície, ktorý tvorí prílohu tohto nariadenia.
IV.
Záverečné ustanovenia
Toto Všeobecne záväzné nariadenie mesta Senica č. 2/1991 o zriadení mestskej polície, ktorého neoddeliteľnou súčasťou je Príloha č. 1 – Organizačný poriadok Mestskej polície v Senici, bolo schválené 13.06.1991 a nadobudlo účinnosť 01.07.1991.
Dodatok č. 1 k Všeobecne záväznému nariadeniu mesta Senica č. 2/1991 o zriadení mestskej polície, ktorým sa zmenila Príloha č. 1 – Organizačný poriadok Mestskej polície v Senici tohto nariadenia, bol schválený Mestským zastupiteľstvom v Senici dňa 30.11.1993 a nadobudol účinnosť dňa 15.12.1993.
Dodatok č. 2 k Všeobecne záväznému nariadeniu mesta Senica č. 2/1991 o zriadení mestskej polície, ktorým sa zmenila Príloha č. 1 – Organizačný poriadok Mestskej polície v Senici tohto nariadenia, bol schválený Mestským zastupiteľstvom v Senici dňa 03.05.2001 a nadobudol účinnosť dňa 22.05.2001.
Dodatok č. 3 k Všeobecne záväznému nariadeniu mesta Senica č. 2/1991 o zriadení mestskej polície, ktorým sa zmenila Príloha č. 1 – Organizačný poriadok Mestskej polície v Senici tohto nariadenia, bol schválený Mestským zastupiteľstvom v Senici dňa 25.06.2015 a nadobudol účinnosť dňa 11.07.2015.
Dodatok č. 4/2021 k Všeobecne záväznému nariadeniu mesta Senica č. 2/1991 o zriadení mestskej polície, ktorým sa v plnom rozsahu nahradila Príloha č. 1 - Organizačný poriadok Mestskej polície v Senici tohto nariadenia v znení neskorších dodatkov a to novým znením Prílohy č. 1 - Organizačný poriadok Mestskej polície v Senici bol schválený na 17. zasadnutí MsZ v Senici dňa 29.6.2021 uznesením č. 17/2021/526 a nadobúda účinnosť dňa 14.7.2021.
Príloha č. 1
k Všeobecne záväznému nariadeniu mesta Senica č. 2/1991 o zriadení mestskej polície
Organizačný poriadok Mestskej polície v Senici
Čl. 1
Úvodné ustanovenia
- Organizačný poriadok Mestskej polície Senica (ďalej len „Organizačný poriadok MsP“) je vnútorným organizačným predpisom Mestskej polície Senica (ďalej len „MsP“) schvaľovaný Mestským zastupiteľstvom v Senici.
- Organizačný poriadok MsP upravuje najmä organizáciu MsP, jej organizačnú štruktúru, vnútorné organizačné členenie, rozsah riadiacich oprávnení a zodpovedností pre jednotlivé pracovné pozície v organizačnej štruktúre, ako aj vzájomné vzťahy k štátnym orgánom, organizáciám a vzťahy k iným organizačným útvarom a orgánom mesta Senica (ďalej aj ako „mesto“).
Čl. 2
Rozsah pôsobnosti
Organizačného poriadku MsP
Organizačný poriadok je záväzný pre príslušníkov MsP, ktorí sú zamestnancami mesta a plnia úlohy vyplývajúce zo Zákona SNR č. 564/1991 Zb. o obecnej polícii v znení neskorších predpisov (ďalej len „zákon o obecnej polícii“), ako aj pre ostatných zamestnancov mesta, ktorí sú zaradení do organizačnej štruktúry MsP a plnia úlohy pri zabezpečovaní činnosti MsP.
Čl. 3 Postavenie MsP Senica
- MsP je poriadkový útvar pôsobiaci pri zabezpečovaní mestských vecí verejného poriadku, ochrany životného prostredia v meste a plnení úloh vyplývajúcich zo všeobecne záväzných nariadení mesta, z uznesení Mestského zastupiteľstva mesta Senica a z rozhodnutí primátora mesta.
- MsP bola zriadená Všeobecne záväzným nariadením mesta Senica č. 2/1991 o mestskej polícii zo dňa 13.06.1991, ktoré nadobudlo účinnosť 01.07.1991.
- Organizáciu, objem mzdových prostriedkov a rozsah technických prostriedkov MsP určuje Mestské zastupiteľstvo v Senici s prihliadnutím na rozsah jej úloh.
Čl. 4
Pôsobnosť MsP
- Územná pôsobnosť MsP je daná katastrálnym územím mesta Senica.
- MsP môže na základe zmluvy uzatvorenej s inou obcou, ktorá nezriadila obecnú políciu, vykonávať úlohy ustanovené zákonom aj na území tejto obce a to v súlade s § 2a zákona o obecnej polícii.
- Vecná pôsobnosť je daná platnou právnou úpravou Slovenskej republiky.
Čl. 5 Základné úlohy MsP, práva a povinnosti príslušníkov MsP
Základné úlohy MsP, práva a povinnosti príslušníkov MsP upravuje zákon o obecnej polícii.
Čl. 6
Pracovný čas príslušníkov MsP
- V rámci nepretržitej prevádzky je pracovný čas príslušníkov MsP rozvrhnutý v pracovných zmenách nasledovne:
- denná zmena v čase od 06.00 hod. do 18.00 hod. toho istého dňa,
- nočná zmena v čase od 18.00 hod. do 06.00 hod. nasledujúceho dňa,
- krátka zmena (tzv. príslužba) od 06.00 hod. do 10.30 hod.,
- ďalšia zmena od 07.30 hod. do 15.30 hod.
- Mimoriadne zmeny sú náčelníkom MsP určené v pláne služieb na základe momentálnej situácie, najmä počas konania rôznych kultúrnych, športových, spoločenských podujatí a iných akcií na území mesta Senica.
- Rozvrhnutie pracovného času príslušníkov MsP je dané „Plánom služieb“, ktorý vydáva náčelník MsP na obdobie jedného mesiaca vopred (a to 7 dní pred ukončením mesiaca), ktorý obsahuje menoslov príslušníkov MsP, zaradenie príslušníkov do jednotlivých zmien, striedanie jednotlivých zmien, počet dní v mesiaci a charakter vykonávanej zmeny (napr. denná, nočná a stála služba), fond pracovného času a počet skutočne odpracovaných hodín v mesiaci.
- Akékoľvek zmeny v „Pláne služieb“ sú povolené v odôvodnených prípadoch len so súhlasom náčelníka MsP, príp. v čase jeho neprítomnosti len ním povereného zástupcu.
Čl. 7 Organizácia a organizačná štruktúra MsP
- MsP tvoria príslušníci MsP a ostatní zamestnanci MsP. Príslušníci MsP sú zamestnancami mesta Senica, ktorí pri plnení úloh v zmysle zákona o obecnej polícii majú postavenie verejného činiteľa (ďalej len „príslušník MsP“). Ostatní zamestnanci MsP sú taktiež zamestnancami mesta Senica a títo zabezpečujú rôzne administratívnotechnické, ekonomické a iné činnosti MsP (ďalej len „zamestnanec MsP“).
- Mestská polícia Senica sa organizačne člení na:
- náčelník MsP,
- zástupca náčelníka pre výkon policajnej služby,
- zástupca náčelníka pre prevenciu kriminality,
- veliteľ zmeny,
- stála služba MsP,
- príslušník MsP pre objasňovanie priestupkov,
- príslušník MsP člen hliadky,
- sekretariát MsP – ekonomický referent a administratívny pracovník,
- chránená dielňa – operátor mestského kamerového systému.
- Organizačná štruktúra MsP, ktorá upravuje stupne riadenia a vzťahy medzi jednotlivými pracovnými zaradeniami, tvorí prílohu č. 1 tohto Organizačného poriadku MsP.
Čl. 8
Náčelník MsP
Náčelníka MsP na návrh primátora mesta Senica vymenúva a odvoláva Mestské zastupiteľstvo v Senici.
Náčelník MsP plní najmä tieto úlohy:
- organizuje, koordinuje a kontroluje činnosť príslušníkov MsP, ako aj zamestnancov MsP, zastupuje a reprezentuje MsP navonok,
- priamo riadi zástupcu náčelníka pre výkon policajnej služby a zástupcu náčelníka pre prevenciu,
- v súvislosti s výkonom služby príslušníkov MsP a výkonom práce zamestnancov MsP vydáva pokyny a nariadenia na zabezpečenie kvality a efektivity práce v zmysle všeobecne záväzných predpisov,
- podáva primátorovi mesta správy o situácii na úseku mestských vecí verejného poriadku a o výsledkoch činnosti MsP, o závažných udalostiach ho vyrozumie okamžite,
- spolupracuje s riaditeľom Okresného riaditeľstva PZ Senica, s riaditeľom Obvodného oddelenia PZ Senica, orgánmi štátnej zdravotníckej správy, orgánmi životného prostredia a ďalšími orgánmi štátnej správy a inými orgánmi v záujme plnenia základných úloh MsP,
- zabezpečuje odborný výcvik a školenie príslušníkov MsP,
- vyhodnocuje oprávnenosť použitia donucovacích prostriedkov vyplývajúcich zo zákona o obecnej polícii,
- vyhotovuje správy o činnosti MsP a predkladá ich primátorovi a Mestskému zastupiteľstvu v Senici,
- predkladá primátorovi mesta požiadavky na zabezpečenie činnosti MsP a zodpovedá za hospodárne využitie zverených prostriedkov,
- podáva primátorovi mesta návrhy súvisiace s pracovnoprávnymi vzťahmi príslušníkov MsP a zamestnancov MsP,
- vypracúva kritéria pre hodnotenie výkonu činnosti a plnenia úloh príslušníkov MsP a zamestnancov MsP,
- vybavuje sťažnosti smerujúce na príslušníkov MsP a zamestnancov MsP, ktoré mu pridelil primátor a zodpovedá za ich vybavenie v zákonnej lehote,
- zostavuje pracovné náplne príslušníkov MsP a zamestnancov MsP,
- zúčastňuje sa na rokovaniach poradných orgánov, do ktorých je menovaný primátorom,
- vytvára priaznivé pracovné prostredie a zaisťuje bezpečnosť a ochranu zdravia pri
práci,
- zabezpečuje plnenie ďalších úloh podľa Organizačného poriadku MsP a pokynov primátora.
Čl. 9 Zástupca náčelníka pre výkon policajnej služby
Zástupca náčelníka pre výkon policajnej služby zastupuje náčelníka MsP v čase jeho neprítomnosti v plnom rozsahu, okrem podávania návrhov primátorovi súvisiacich s pracovnoprávnymi vzťahmi príslušníkov a zamestnancov MsP. Do funkcie ho ustanovuje a uvoľňuje náčelník MsP po písomnom súhlase primátora mesta. Je podriadený náčelníkovi MsP a je nadriadený všetkým príslušníkom MsP a zamestnancom MsP.
Zástupca náčelníka pre výkon policajnej služby plní najmä tieto úlohy:
- plní základné úlohy a povinnosti príslušníka MsP,
- organizuje, kontroluje a riadi činnosť veliteľov zmien, príslušníka MsP pre objasňovanie priestupkov a príslušníkov MsP členov hliadky zaradených v priamom výkone služby,
- podáva náčelníkovi MsP návrhy na odmeňovanie príslušníkov a zamestnancov MsP za dosahované výsledky vo výkone služby a pri zistených nedostatkoch podáva návrhy na ich riešenie,
- preberá priestupkovú agendu z hliadkovej a obchôdzkovej služby od jednotlivých príslušníkov MsP a z operačného oddelenia,
- metodicky usmerňuje ostatných príslušníkov MsP pri objasňovaní priestupkov,
- prijíma oznámenia o priestupkoch a sťažnosti na postup príslušníkov MsP,
- prejednáva a objasňuje priestupky, ktoré boli zistené pri výkone služby a neboli riešené v blokovom konaní a tieto patria do pôsobnosti MsP,
- priamo v teréne zaobstaráva podklady, ktoré sú nevyhnutné na rozhodnutie správneho orgánu,
- spracováva, vedie písomnosti a ďalšie pomocné evidencie týkajúce sa objasňovania priestupkov v module „Mestská polícia“ v ISS CoraGeo,
- vedie štatistické prehľady súvisiace s objasňovaním priestupkov a inej protispoločenskej činnosti na území mesta,
- vedie evidenciu a vykonáva kontrolu pokutových blokov, v prípade potreby vydáva pokutové bloky príslušníkom MsP zaradeným v priamom výkone služby v zmysle vnútorného predpisu MsP,
- predkladá náčelníkovi MsP požiadavky na riadne zabezpečenie výkonu služby a zodpovedá za hospodárne využívanie zverených prostriedkov,
- v prípade neprítomnosti náčelníka MsP sa zúčastňuje pracovných porád, komisií konaných v rámci spolupráce jednotlivých oddelení na MsÚ,
- spolupracuje s riaditeľom Okresného riaditeľstva PZ Senica, s riaditeľom Obvodného oddelenia PZ Senica, orgánmi štátnej zdravotníckej správy, orgánmi životného prostredia a ďalšími orgánmi štátnej správy a inými orgánmi v záujme plnenia základných úloh MsP,
- spolupracuje so zástupcom náčelníka pre prevenciu kriminality pri plánovaní a realizovaní preventívno-bezpečnostných programov,
- vykonáva kontrolu dodržiavania predpisov o bezpečnosti práce pri manipulácii so zbraňami a strelivom príslušníkmi MsP,
- plní ďalšie úlohy podľa pokynov náčelníka MsP.
Čl. 10 Zástupca náčelníka pre prevenciu kriminality
Zástupca náčelníka pre prevenciu kriminality zastupuje v čase neprítomnosti náčelníka MsP a zástupcu náčelníka pre výkon policajnej služby. Je nadriadený všetkým príslušníkom MsP a všetkým zamestnancom zaradeným na MsP. Do funkcie ho ustanovuje a uvoľňuje náčelník MsP po písomnom súhlase primátora mesta.
Zástupca náčelníka pre prevenciu kriminality plní najmä tieto úlohy: a) plní základné úlohy a povinnosti príslušníka MsP,
- v prípade neprítomnosti náčelníka MsP a zástupcu náčelníka pre výkon policajnej služby organizuje, kontroluje a riadi činnosť stálej služby MsP, príslušníka MsP pre objasňovanie priestupkov a príslušníkov MsP členov hliadky zaradených v priamom výkone služby,
- predkladá náčelníkovi MsP požiadavky na riadne zabezpečenie výkonu služby a zodpovedá za hospodárne využívanie zverených prostriedkov,
- v prípade neprítomnosti náčelníka MsP a zástupcu náčelníka pre výkon policajnej služby sa zúčastňuje pracovných porád, komisií konaných v rámci spolupráce jednotlivých oddelení mesta,
- spracováva programy preventívnej činnosti a vykonáva aktivity súvisiace s prevenciou kriminality v meste,
- v rámci prevencie kriminality organizuje stretnutia a prednášky v materských, základných a stredných školách, v domovoch senioroch, najmä so zameraním na drogovú trestnú činnosť, trestnú činnosť mládeže a páchanej na mládeži, trestnú činnosť páchanú na senioroch,
- zabezpečuje styk s verejnosťou, najmä informuje verejnosť o pripravovaných preventívno-bezpečnostných aktivitách a varuje verejnosť pred nežiaducimi a negatívnymi javmi,
- pripravuje a prezentuje príspevky z oblasti prevencie pre hromadné masovokomunikačné prostriedky,
- písomne predkladá náčelníkovi MsP správy o činnosti na úseku prevencie a o vykonaných preventívnych akciách na území mesta Senica,
- spolupracuje na regionálnej úrovni s ostatnými subjektmi v oblasti prevencie, najmä s Policajným zborom, sociálnou kuratelou ÚPSVaR, Okresným úradom a pod.,
- metodicky usmerňuje ostatných príslušníkov MsP pri dokumentovaní a objasňovaní priestupkov, ktoré neboli prejednané v blokovom konaní, pričom dbá o to, aby všetky udalosti a priestupky boli evidované v module mestskej polície informačného systému CoraGeo,
- v čase neprítomnosti zástupcu náčelníka pre výkon policajnej služby prijíma oznámenia o priestupkoch a sťažnosti na postup príslušníkov MsP a tieto následne predkladá náčelníkovi MsP,
- plní ďalšie úlohy podľa pokynov náčelníka MsP.
Čl. 11
Veliteľ zmeny
Veliteľ zmeny riadi, koordinuje a kontroluje činnosť príslušníkov MsP, operátorov mestského kamerového systému a ostatných zamestnancov, ktorí sú zaradení do výkonu služby v jeho pracovnej zmene. Príslušníka MsP za veliteľa zmeny určuje náčelník MsP, pričom priamo za svoju činnosť zodpovedá náčelníkovi MsP alebo poverenému zástupcovi náčelníka.
Ďalej plní najmä tieto úlohy:
- plní základné úlohy a povinnosti príslušníka MsP,
- vykonáva funkciu riadenia stálej služby, členov hliadky a operátorov mestského kamerového systému a ostatných zamestnancov zaradených na jeho pracovnej zmene,
- pri nástupe do služby sa oboznamuje s bezpečnostnou situáciou na teritóriu mesta Senica a od predchádzajúcej stálej služby preberá všetky informácie
o nedokončených prípadoch a v prípade potreby zabezpečí ich realizáciu,
- pred nástupom do služby vykonáva inštruktáž nastupujúcim členom hliadky a zodpovedá za nástup členov hliadky do hliadkovej a obchôdzkovej činnosti v meste,
- zodpovedá za policajnú agendu a kontrolu evidencie všetkých priestupkov a udalostí zistených pri výkone služby tak, aby po skončení služby boli všetky priestupky a udalosti správne zaevidované v príslušných knihách a informačných systémoch
(najmä ISS CG, MAMP) vedených na stálej službe,
- kontroluje u členov hliadok ustrojenosť, upravenosť, kompletnosť výstroja a výzbroje, vybavenosť pracovnými pomôckami používanými pri výkone služby a zodpovedá za odstránenie zistených nedostatkov,
- zodpovedá za účelné a efektívne využitie pracovného času príslušníkov MsP a ostatných zamestnancov zaradených na jeho pracovnej zmene,
- zabezpečuje súčinnosť pri kontrolných akciách a zabezpečuje prešetrenie všetkých sťažností, podnetov v súlade so zákonom a internými predpismi mesta Senica,
- hodnotí výsledky a zákonnosť práce, predkladá náčelníkovi MsP návrhy na disciplinárne konanie príslušníkov a zamestnancov MsP zaradených v jeho pracovnej zmene,
- mimoriadne udalosti počas výkonu služby neodkladne hlási náčelníkovi MsP.
Čl. 12
Stála služba MsP
Stálu službu vykonáva príslušník MsP na základe plánu služieb na príslušný kalendárny mesiac, kde je v pláne vyznačený druh vykonávanej stálej služby (stála denná „SD“ a stála nočná „SN“). Akékoľvek výmeny stálych služieb v pláne podľa uvedeného rozpisu je možné vykonávať len so súhlasom náčelníka MsP. Stála služba MsP plní najmä tieto úlohy:
- príslušník MsP zaradený do výkonu stálej služby plní základné úlohy a povinnosti príslušníka MsP,
- príslušníka MsP zaradeného do výkonu stálej služby priamo určuje náčelník MsP podľa rozpisu služieb na príslušný kalendárny mesiac, v prípade neprítomnosti náčelníka MsP rozhoduje o zaradení príslušníka MsP na stálej službe zástupca náčelníka pre výkon policajnej služby,
- stála služba v prípade neprítomnosti veliteľa zmeny priamo riadi, koordinuje a vydáva pokyny pre príslušníkov MsP členov hliadky a zamestnancov MsP, ktorí sú zaradení do výkonu služby v jeho pracovnej zmene,
- zodpovedá za riadne odovzdanie a prevzatie služby, spisuje hlásenie o ukončení služby v súvislosti s výkonom hliadkovej činnosti členov hliadky MsP,
- zodpovedá za riadne vybavovanie osobne a telefonicky podaných podnetov, prijíma a vybavuje oznámenia o priestupkoch od fyzických a právnických osôb, od členov hliadky MsP a zamestnancov MsP,
- zodpovedá za fyzickú ochranu priestorov MsP a v prípade poplachu a narušenia objektu MsÚ vykonáva tiež kontrolu týchto priestorov,
- zabezpečuje efektívnu obsluhu základňovej rádiostanice, nahrávacieho zariadenia telefonických hovorov, skladovanie, evidenciu, výdaj a preberanie služobných zbraní a streliva príslušníkom MsP zapísaných v knihe výdaja zbraní a streliva,
- preberá službu od predchádzajúcej stálej služby vrátane odkazov, kľúčov, rádiostaníc, motorových vozidiel (najmä čistota a technický stav vozidla) a iného materiálu zapísaného v „Knihe o prevzatí služby“,
- rozhoduje o nutnosti použitia svetelnej a zvukovej signalizácie na služobných motorových vozidlách hliadkami MsP,
- spolupracuje so zamestnancami MsP zaradenými na pracovisku chránenej dielne pri obsluhe mestského kamerového systému, prípadne podľa potreby koordinuje ich činnosť,
- mimoriadne udalosti počas výkonu služby neodkladne hlási náčelníkovi MsP a v čase jeho neprítomnosti poverenému zástupcovi.
Čl. 13 Príslušník MsP pre objasňovanie priestupkov
Príslušníka MsP pre objasňovanie priestupkov do funkcie ustanovuje a uvoľňuje náčelník MsP z radov príslušníkov MsP. Pri výkone služby sa riadi Ústavou Slovenskej republiky, ústavnými zákonmi, zákonmi, medzinárodnými zmluvami, všeobecne záväznými právnymi predpismi a internými predpismi. Vykonáva objasňovanie priestupkov, ktoré neboli prejednané v blokovom konaní a za tým účelom vykonáva úkony s tým spojené a to najmä:
- plní základné úlohy a povinnosti príslušníka MsP,
- vyžaduje vysvetlenia od fyzických alebo právnických osôb,
- zabezpečuje úkony potrebné na zistenie skutočného stavu veci, tieto rieši v blokovom konaní alebo s potrebnou dokumentáciou odstupuje k realizácii správneho konania príslušným orgánom štátnej správy a samosprávy,
- prijíma oznámenia od občanov o priestupkoch a rozhoduje o ďalšom postupe v konaní o priestupkoch,
- vyhotovuje, zhromažďuje a vedie evidenciu fotodokumentácie priestupkov a video dokumentácie priestupkov, ktoré prenáša na nosiče dát,
- vedie, kontroluje a aktualizuje evidenciu priestupkov, úradných záznamov, všetkých oznámení, podnetov a sťažností,
- spracúva štatistické výkazy o priestupkoch a analýzy o priestupkoch, vedie štatistické prehľady súvisiace s objasňovaním priestupkov,
- kontroluje a zabezpečuje evidenciu priestupkov, poskytuje údaje z evidencie priestupkov osobe uvedenej v evidencii, súdom, orgánom činným v trestnom konaní, orgánom oprávneným objasňovať priestupky a správnym orgánom oprávneným prejednávať priestupky aj podľa osobitného zákona, iným orgánom, o ktorých to ustanovuje osobitný zákon,
- zabezpečuje archivovanie dokumentácie priestupkov a iných spisov,
- podľa pokynov nadriadených plní ďalšie úlohy uložené v súlade so zákonom o obecnej polícii,
- spolupracuje s vecne a miestne príslušnými správnymi orgánmi pri objasňovaní priestupkov,
- plní ďalšie úlohy podľa pokynov náčelníka MsP.
Čl. 14 Príslušník MsP člen hliadky
Príslušníka MsP člena hliadky do funkcie ustanovuje a uvoľňuje náčelník MsP. Je priamo podriadený náčelníkovi MsP, zástupcovi náčelníka pre výkon policajnej služby a zástupcovi náčelníka pre prevenciu kriminality. Svoju pracovnú činnosť vykonáva v rovnošate príslušníka MsP, pričom pri plnení úloh v hliadkovej činnosti môže pôsobiť ako veliteľ hliadky alebo ako vodič služobného motorového vozidla.
Príslušník MsP člen hliadky plní najmä tieto úlohy:
- plní základné úlohy a povinnosti príslušníka MsP,
- vykonáva riadny výkon hliadkovej a obchôdzkovej služby v pešej alebo motorizovanej hliadke podľa pokynov stálej služby, pričom za spôsob výkonu policajnej služby je osobne zodpovedný,
- počas výkonu služby je povinný zdržať sa akýchkoľvek činností, ktoré sú v rozpore so zákonom, morálkou a etikou príslušníka MsP mesta Senica,
- stará sa o zverené hodnoty a manipuláciu s nimi, dbá o hospodárne využívanie zverených finančných, výstrojných a výzbrojných súčiastok,
- ukladá výstrojné a výzbrojné súčiastky na miesto na to určené a riadne ich zabezpečuje proti odcudzeniu a poškodeniu,
- v službe na verejnosti je riadne ustrojený a upravený, na verejnosti sa vyvaruje výrokov a poznámok, ktoré môžu poškodiť dobré meno mestskej polície ako aj mesta,
- je povinný oboznámiť sa s „Plánom služieb“, kde je rozvrhnutý pracovný čas do jednotlivých pracovných zmien a tento vydáva náčelník vždy na obdobie jedného mesiaca, zmeny v pláne služieb sú vykonávané vždy po dohode s náčelníkom MsP,
- bezodkladne oznamuje stálej službe závady a nedostatky, ktoré ohrozujú alebo sťažujú výkon jeho činnosti,
- vykonáva objasňovanie priestupkov, ak tak ustanovuje osobitný predpis, prejednáva v blokovom konaní priestupky ustanovené osobitným predpisom a priestupky proti bezpečnosti a plynulosti cestnej premávky,
- je povinný zaevidovať všetky priestupky a udalosti, ktoré počas výkonu služby zistil v mobilnej aplikácii MAMP a následne doevidovať v ISS CoraGeo,
- v súvislosti s priestupkami, ktoré nemohol prejednať priamo na mieste je povinný vyhotoviť úradný záznam, spísať zápisnicu o prijatí oznámenia priestupku, spísať zápisnice o podaní vysvetlenia a zabezpečiť ďalšie podklady nevyhnutné na objasnenie priestupku,
- oznamuje príslušným orgánom porušenie právnych predpisov, ktoré zistí pri plnení svojich úloh a ktorých riešenie nepatrí do pôsobnosti mesta,
- doručuje písomnosti, ak tak určí súd,
- vykonáva odchyt túlavých psov na území mesta Senica, oznamuje odchyt psa útulku, s ktorým má mesto Senica uzatvorenú zmluvu a umiestňuje psa do útulku; ak je to potrebné riadi sa pokynmi zodpovedného pracovníka útulku alebo radami veterinárneho lekára,
- zisťuje, či pri výkone hliadkovej alebo obchôdzkovej činnosti na území mesta nevznikajú nepovolené skládky, resp. či nedochádza k nedovolenému zaberaniu verejného priestranstva,
- zisťuje, či nie sú porušované zásady predaja a podávania alkoholických nápojov osobám maloletým alebo mladistvým,
- plní ďalšie úlohy podľa pokynu náčelníka MsP, zástupcu náčelníka pre výkon policajnej služby a zástupcu náčelníka pre prevenciu kriminality.
Čl. 15
Sekretariát MsP – ekonomický referent
Ekonomický referent zaradený na sekretariáte MsP je zamestnancom mesta Senica a za svoju činnosť zodpovedá priamo náčelníkovi MsP a plní najmä tieto úlohy:
- preberá a eviduje došlú poštu pre MsP od doručovateľov a z MsÚ Senica, zaevidovanú poštu ďalej vydáva určeným príjemcom na MsP,
- spolupodieľa sa pri vedení evidencie výstrojných a výzbrojných súčiastok príslušníkov MsP,
- spolupodieľa sa pri zabezpečení správy majetku v evidencii MsP, jeho nadobúdanie, inventarizáciu, vyradenie a likvidáciu,
- vedie evidenciu a sledovanie vymáhania pohľadávok (exekúcie), ktoré vznikli neuhradením blokových pokút nezaplatených na mieste,
- kontroluje výkazy mzdových nárokov príslušníkov MsP a ostatných zamestnancov na MsP po uplynutí kalendárneho mesiaca, pričom po potvrdení náčelníkom MsP tieto včas odovzdáva mzdovej učtárni MsÚ Senica,
- vypracováva správy o povesti pre potreby štátnych orgánov,
- vystavuje objednávky, príkazy na úhradu, vykonáva úpravu rozpočtu, spolu s náčelníkom sleduje tvorí a sleduje plnenie rozpočtu,
- vykonáva drobné nákupy potrebné pre plynulý chod MsP,
- vedie a zodpovedá za archivovanie dokumentácie MsP,
- preberá z daňového úradu pokutové bloky, vykonáva odvod finančných prostriedkov za pokutové bloky do pokladne MsÚ Senica a inventarizáciu pokutových blokov daňovému úradu,
- podľa pokynov náčelníka organizuje a riadi prácu zamestnancov mestského kamerového systému,
- mesačne vypracováva plán služieb pre zamestnancov chránenej dielne v termíne 7 dní pred začiatkom mesiaca,
- spolupracuje s ÚPSVaR a každé 3 mesiace mu predkladá vypracovaný projekt o poskytnutie príspevkov na úhradu prevádzkových nákladov chránenej dielne a na úhradu nákladov na dopravu zamestnancov podľa zákona č. 5/2004 Z. z. o službách zamestnanosti a o zmene a doplnení niektorých zákonov v znení neskorších predpisov,
- preberá telefónne hovory a odkazy pre MsP,
- zodpovedá za archív a sklad,
- vykonáva ďalšie práce v súvislosti s administratívnymi činnosťami na MsP podľa pokynov náčelníka MsP.
Čl. 16
Sekretariát MsP – administratívny pracovník
Administratívny pracovník zaradený na sekretariáte MsP je zamestnancom mesta Senica a za svoju činnosť zodpovedá náčelníkovi MsP a plní najmä tieto úlohy:
- vedie evidenciu spotreby PHM služobných motorových vozidiel, ich technický stav, sleduje potrebu a pravidelnosť technických prehliadok, výmenu letných a zimných pneumatík,
- vedie evidenciu výstrojných a výzbrojných súčiastok príslušníkov MsP,
- vystavuje objednávky a príkazy na úhradu v súvislosti s opravami služobných motorových vozidiel, pristavenie a prevzatie vozidiel z opravovní a autoservisov,
- spolupracuje pri zabezpečovaní výstrojných a výzbrojných súčiastok pre príslušníkov MsP a zároveň vystrojuje príslušníkov MsP a zamestnancov MsP chýbajúcim materiálom,
- vedie evidenciu zamestnancov zamestnaných na prechodoch pre chodcov (tzv.
„prechodárov“) pôsobiacich na MsP, sleduje a vyhodnocuje aktuálne požiadavky v súvislosti s výkonom ich práce, školení BOZP, zabezpečuje pre nich potrebné potvrdenia z ODI OR PZ Senica a ochranné pracovné pomôcky (reflexné vesty, baterky a pod.),
- vedie evidenciu priestupkov a ukladá informácie v module „Mestská polícia“ v ISS CoraGeo a ďalších pomocných evidenciách v súvislosti s riešením a evidovaním priestupkov a iných udalostí na MsP,
- stará sa o pravidelné zásobovanie MsP spotrebným materiálom, čistiacich a dezinfekčných prostriedkov a iných hygienických materiálov potrebných na bezproblémový chod MsP,
- zabezpečuje správu majetku v evidencii MsP, jeho nadobúdanie, inventarizáciu, vyradenie a likvidáciu,
- v prípade potreby preberá a eviduje došlú poštu pre MsP od doručovateľov a z MsÚ
Senica, zaevidovanú poštu ďalej vydáva určeným príjemcom na MsP,
- v prípade potreby vedie evidenciu a sledovanie vymáhania pohľadávok (exekúcie), ktoré vznikli neuhradením blokových pokút nezaplatených na mieste,
- vypracováva správy o povesti pre potreby štátnych orgánov,
- vykonáva ďalšie práce v súvislosti s administratívnymi činnosťami na MsP podľa pokynov náčelníka MsP.
Čl. 17 Chránená dielňa - operátor mestského kamerového systému
Operátor mestského kamerového systému (ďalej len „MKS“) je fyzická osoba s ťažkým zdravotným postihnutím, ktorá je zamestnancom mesta Senica s miestom výkonu práce na chránenej dielni MsP Senica, a ktorá plní úlohy na úseku monitorovania verejných priestranstiev bezpečnostnými kamerami.
Operátor MKS pri výkone svoje pracovnej činnosti plní najmä tieto úlohy:
- riadi sa plánom služieb na príslušný kalendárny mesiac, ktorý vopred vypracováva ekonomický referent na sekretariáte MsP a ktorý organizuje a riadi prácu zamestnancov v chránenej dielni,
- sleduje bezpečnostné kamery zriadené na verejných priestranstvách za účelom udržiavania verejného poriadku, ochrany majetku mesta, čistoty v uliciach a ochrany životného prostredia,
- sleduje bezpečnostné kamery zriadené na verejných priestranstvách za účelom odhaľovania kriminality a inej protispoločenskej činnosti, pričom akékoľvek správanie podozrivej osoby nahlasuje veliteľovi zmeny, stálej službe za účelom vykonania zákroku hliadky MsP,
- nahlasuje veliteľovi zmeny alebo stálej službe akúkoľvek nepovolenú skládku na území mesta alebo ukladanie odpadu na iné miesto ako na miesto určené,
- hlási zistenie technickej poruchy na kamerovom systéme, zapíše ju do denného záznamu operátorov MKS a tiež zapíše odstránenie poruchy,
- zapisuje do evidencie akékoľvek porušenie zákona, vyhlášky alebo všeobecne záväzného nariadenia v súvislosti s porušovaním verejného poriadku, poškodzovania majetku mesta a životného prostredia, ktoré nahlasuje veliteľovi zmeny alebo stálej službe,
- v záujme efektívneho využívania kamerového systému sa pri nástupe do pracovnej zmeny oboznamuje s bezpečnostnou situáciou v meste, hlavne o pripravovaných a prebiehajúcich kultúrnych, športových a iných spoločenských podujatiach,
- zachováva mlčanlivosť o skutočnostiach, o ktorých sa dozvedel pri výkone práce alebo v súvislosti s plnením úloh na MsP v zmysle Zákona č. 311/2001 Z. z.
Zákonník práce v znení neskorších predpisov,
- plní ďalšie úlohy na základe pokynov náčelníka MsP a nadriadeného, ktorý organizuje a riadi prácu zamestnancov v chránenej dielni v súlade s vymedzeným druhom práce.
Čl. 18 Rozsah technických prostriedkov MsP
- Rozsah technických prostriedkov MsP je nasledovný:
- 23 ks krátkych guľových zbraní zn. Glock 17, kaliber 9 mm Luger,
- 1 ks krátka guľová zbraň zn. Glock 19, kaliber 9 mm Luger, • 48 ks zásobníkov do zbrane,
- 1 ks narkotizačná puška.
- 24 ks puzdro na Glock, pádlo, zn. Falcon,
- 24 ks puzdro kožené na zásobník,
- 24 ks slzotvorných prostriedkov Kaser, obsah 40 ml.,
- 24 ks puzdro na kaser 40 ml., zatváracie,
- 24 ks taktických viest,
- 3 ks nepriestrelné vesty
- 5 ks slzotvorných prostriedkov MEGA, obsah 500 ml.,
- 24 ks putá,
- 24 ks puzdro na putá,
- 12 ks blokovacích zariadení (TPZOV),
- 7 ks stolných počítačov s príslušenstvom (1 počítač na operačnom stredisku, 1 počítač na registráciu hovorov 159, 1 počítač v miestnosti na objasňovanie, 1 počítač náčelník, 3 počítače v administratíve),
- 5 ks radiostaníc s prenosom digitálneho signálu cez mobilnú sieť LTE, 4 ks prenosné a 1 ks základňová rádiostanica,
- 6 ks tablety s mobilnou aplikáciou (MAMP) na evidenciu priestupkov v ISS CG,
- 2 ks výkonné prenosné svietidlá,
- 2 ks megafóny,
- 2 ks odchytové slučky na psov,
- 1 ks Dräger, zariadenie na meranie prítomnosti alkoholu v dychu,
- 1 ks prístroj na meranie rádioaktivity v zmysle pokynov oddelenia krízového riadenia Okresného úradu Senica,
- 2 ks platobný terminál na platbu kartou pri úhrade pokút,
- 1 ks fotoaparát na dokumentovanie priestupkov.
- Tieto technické prostriedky sú oprávnení a povinní používať všetci príslušníci MsP pri plnení svojich úloh. Tieto technické prostriedky sú majetkom mesta Senica.
- Pri nakladaní s majetkom mesta Senica sú príslušníci MsP povinní dodržiavať všetky právne predpisy a vnútorné predpisy mesta Senica týkajúce sa nakladania s majetkom mesta Senica (najmä Všeobecne záväzné nariadenie mesta Senica č. 1 o zásadách hospodárenia s majetkom mesta Senica).
Čl. 19
Záverečné ustanovenia
1) Náčelník MsP je povinný zabezpečiť oboznámenie sa jemu podriadených zamestnancov s týmto Organizačným poriadkom MsP najneskôr do 10 dní odo dňa nadobudnutia jeho účinnosti, a u nových zamestnancov najneskôr v deň ich nástupu do zamestnania. Náčelník MsP zabezpečuje priebežné oboznamovanie sa jemu podriadených zamestnancov
so zmenami tohto Organizačného poriadku MsP a vedie o tom písomnú evidenciu. Zároveň vykonáva kontrolu dodržiavania ustanovení tohto Organizačného poriadku MsP. Zamestnanci písomne potvrdia, že sa oboznámili s týmto Organizačným poriadkom MsP, potvrdenie sa založí do osobného spisu zamestnanca.
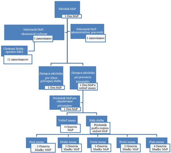
Príloha č. 1 k Organizačnému poriadku MsP
Funkčná schéma organizačnej štruktúry MsP

Príloha č. 2 k Organizačnému poriadku MsP
Počet zamestnancov MsP
|
Organizačné útvary MsP |
Počet zamestnancov |
|
Náčelník MsP |
1 |
|
Zástupca náčelníka pre výkon policajnej služby |
1 |
|
Zástupca náčelníka pre prevenciu kriminality |
1 |
|
Príslušník MsP pre objasňovanie priestupkov |
1 |
|
Veliteľ zmeny |
4 |
|
Stála služba |
z členov hliadky MsP |
|
Príslušník MsP člen hliadky |
16 |
|
Sekretariát MsP- ekonomický referent |
1 |
|
Sekretariát MsP- administratívny pracovník |
1 |
|
Chránená dielňa - operátor MKS |
11 |
|
Celkovo zamestnancov: |
37 |
